历史栏目备份
历史栏目备份
奖励资助
学生工作处贷款毕业生离校手续办理流程图
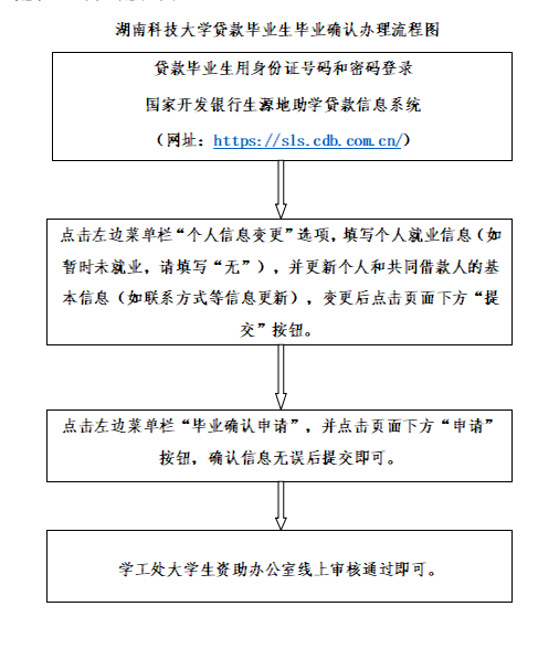
项目内容:贷款毕业确认的办理
负责部门:学生工作处
责任科室:大学生资助办公室
负责老师:邵淑珍
办公地点:立德楼A210
办公咨询电话:58290703
办理时间节点:2021年6月18日之前
办理流程:详见流程图
项目内容:贷款毕业确认的办理
负责部门:学生工作处
责任科室:大学生资助办公室
负责老师:邵淑珍
办公地点:立德楼A210
办公咨询电话:58290703
办理时间节点:2021年6月18日之前
办理流程:详见流程图